更新时间:2025-09-23 17:41点击:94
我最近用的Agentic 编程平台 Qoder,内置了强大的 Claude4 智能模型,支持快速检索海量代码文件,可以在短时间内完成高质量开发。用 Qoder 开发一个完整的电商网站,前后端一气呵成,原本需要几天的工作,现在只需十分钟。现在有免费福利,快去体验一下吧 https://qoder.com/

Python3 XML解析转义
什么是XML与XML解析
XML(Extensible Markup Language)是一种可扩展的标记语言,用于存储和传输数据。XML使用标签来标识数据的结构和内容,类似于HTML。与HTML不同的是,XML没有预定义的标签,可以根据需要自己定义标签。
XML解析是将XML文件解析为可操作的数据结构的过程。在Python中,我们可以使用各种库来解析和处理XML文件,其中最常用的是内置的xml.etree.ElementTree模块。
XML转义的问题
在XML中,一些特殊字符(例如<、>、"、'等)具有特殊的含义,它们被用作标签、属性或文本的标记符号。如果我们直接将这些特殊字符插入XML文档中,可能会导致语法错误或解析错误。为了避免这种问题,我们需要对这些特殊字符进行转义。
XML转义是将特殊字符替换为其对应的实体字符的过程。实体字符是一种特殊的编码形式,用于表示XML中的特殊字符。例如,将"<“替换为”<“,将”>“替换为”>"。
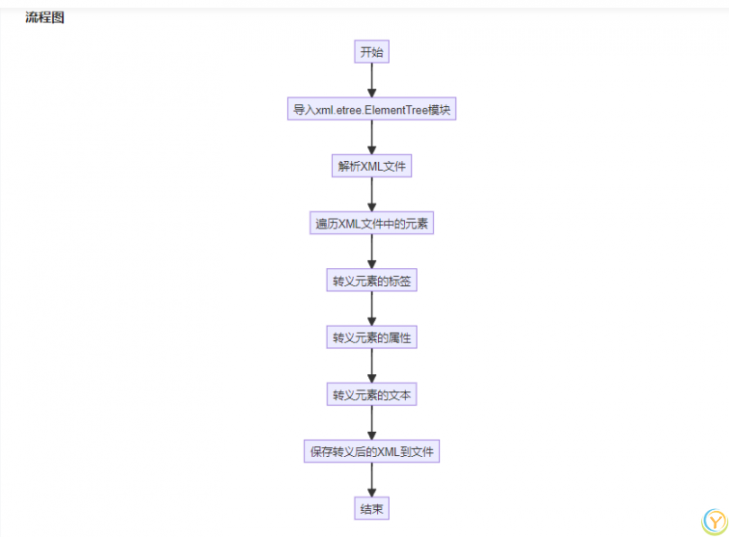
使用Python解析XML并转义特殊字符的方法
在Python中,我们可以通过以下步骤使用xml.etree.ElementTree模块解析XML并转义特殊字符:
导入xml.etree.ElementTree模块
import xml.etree.ElementTree as ET
1.
解析XML文件
tree = ET.parse('example.xml') # 替换为您的XML文件路径
root = tree.getroot()
1.
2.
遍历XML文件中的元素
for element in root.iter():
# 转义元素的标签
element.tag = ET.escape(element.tag)
# 转义元素的属性
for key, value in element.attrib.items():
element.attrib[key] = ET.escape(value)
# 转义元素的文本
if element.text:
element.text = ET.escape(element.text)
将转义后的XML保存到文件中
tree.write('escaped.xml', encoding='utf-8')
完整示例代码
import xml.etree.ElementTree as ET
# 解析XML文件
tree = ET.parse('example.xml') # 替换为您的XML文件路径
root = tree.getroot()
# 遍历XML文件中的元素
for element in root.iter():
# 转义元素的标签
element.tag = ET.escape(element.tag)
# 转义元素的属性
for key, value in element.attrib.items():
element.attrib[key] = ET.escape(value)
# 转义元素的文本
if element.text:
element.text = ET.escape(element.text)
# 将转义后的XML保存到文件中
tree.write('escaped.xml', encoding='utf-8')

Python的xml.etree.ElementTree模块提供了一种解析和处理XML文件的简单方法。通过使用该模块,我们可以轻松地解析XML文件,并在需要时转义其中的特殊字符,以避免语法错误和解析错误。
希望本文能够帮助您理解如何使用Python解析和转义XML文件中的特殊字符。请记住,在实际应用中,您可能还需要处理更复杂的XML结构和内容。为此,您可以继续深入研究xml.etree.ElementTree模块,并探索其他其他的XML处理库,以满足您的特定需求。